广播发烧网

打造自已的数调中波王

广播发烧网 发布于 电路及维修

   一直想拥有一台数调中波王,象CC Radio这样的机子价格太高,没那么多的米购买。09年想借S2000了却此愿但事与愿违,仍不能称为“王”。前些天在坛友wrkeig处购得一台数调的PHILIPS AE 2340,拆开后里面空间较大,足以放下一根20CM的磁棒,决定用它打造我的数调中波王。
    第一次改造实验:将原机的12CM磁棒换为20CM的,仔细进行统调。改造后的收听效果:远比用原机磁棒收到的台要多,常听的几个中波台声音比不改前洪亮多了。与自制三联中波机和GEII比较要比两机弱一些,但比S2000要强。
PHILIPS AE 2340:

原机磁棒:

改为20CM磁棒:
    第二次改造实验:增加一级调谐双栅场效应管高放电路达到三联调谐,以求进一步提高其选择性和灵敏度。电路及印板图如下:
     1、原机电路图:

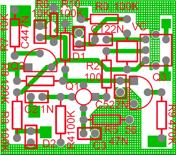
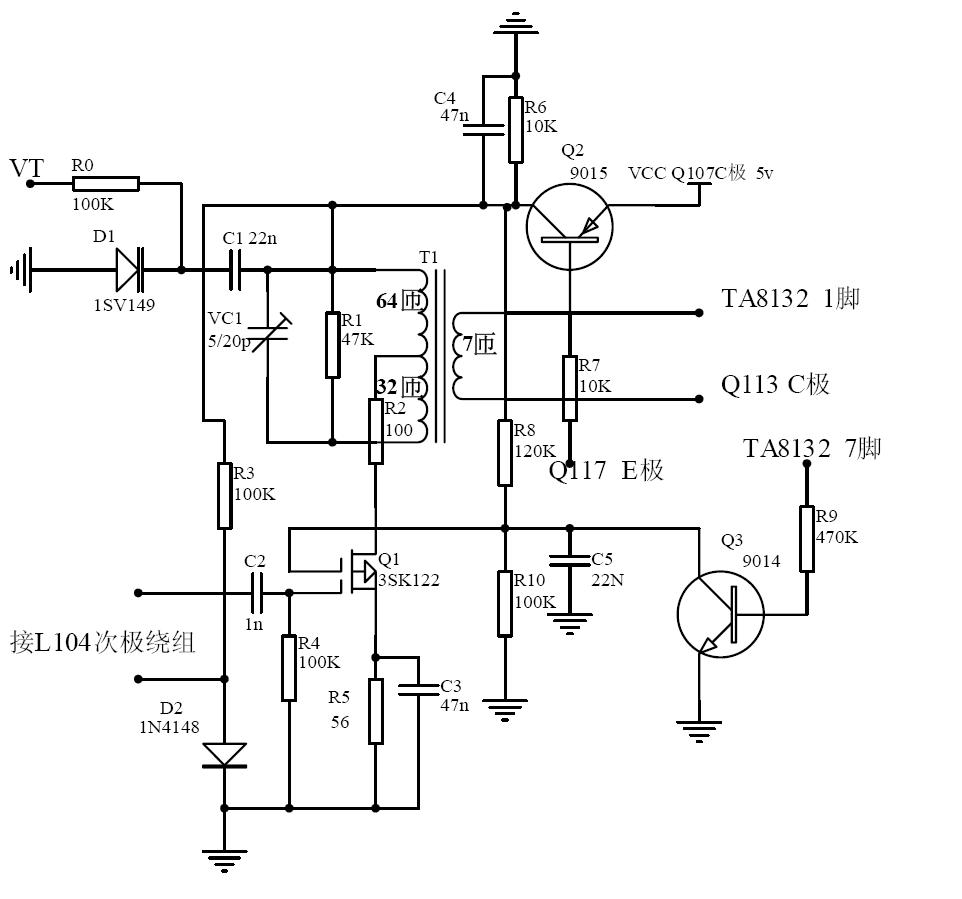
     2、调谐双栅场效应管高放电路及印板图(PCB铺铜一直没能很好掌握,将就些吧)
电路图:

PCB板图:

装配好的图:

改造后:


    第二次改造效果:认真统调后,高中低多个频点比较后我认为接收效果比S2000要强,与自制三联中波机和GEII基本相当(可能用变容管和用空联的原故,但差距仅仅一点点矣)。
与自制三联中波机、GEII、S2000合影:


    注意事项:加了高放后容易自激,可在高放线圈处并上一电阻,这需要实验,我用的是47K的。

文章目录