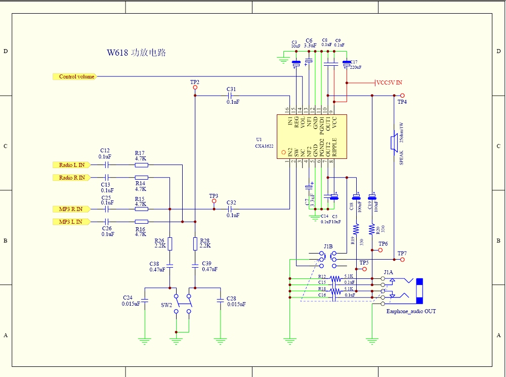
W618的功放电路图 广播发烧网 发布于 2009-12-10 00:00 电路及维修 文章目录 × 推荐阅读AM/FM收音机的安装与调试德生PL757、R-9701、R-818、R-202T系列收音机原理、维修与实测数据浅析德生BCL3000的电路熊猫802-1收音机电路分析与维修德生PL-380小打磨收音机工作原理矿石收音机制作教程(一)新人试做TEF6686 DSP 收音机德生R-9701收音机电路原理解析给PL380无损加装外接中波天线功能 上一篇 要比就要仔细比!!实用机型终极大pk(一)——外观篇 下一篇 W618到了 的感受