广播发烧网

为S2000加一个NB的功放

广播发烧网 发布于 电路及维修

一直TDA2822耿耿于怀于是决定搞一个大功率的功放取代之去驱动机内喇叭,装机后试听,小音量时对比发现听不出多大区别,但开大音量后TA8238的威力可以推动喇叭发出更加嘹亮的声音,而此时原来的2822的输出有很大的失真,很刺耳。至于音质,我终于发现其主要原因并不是在于功放和喇叭,而是受限于机内声学空间及机壳的材料,要想有实质性的改善对于我来说目前已经很难再取得更好的效果了。

对于一个收音机来说,我是很少使用交流电供电的,据说会有比较大的干扰影响到接受效果。刚好可以把里面的变压器拿掉腾出空间来放置新家进去的功放电路。

简述:
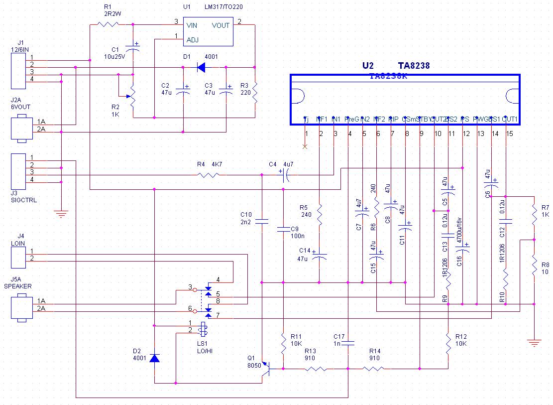
开机后,当有外接12V的电源输入时,机内电池自动从输入插头端断开,板上的继电器自动将机内的喇叭切换到以TA8238K为核心的大功率功放输出端,电路将两声道输出接成BTL输出电路,根据器件的spec.上的描述,每声道可以在4欧姆的负载上输出6.5瓦的功率,那么接成BTL电路时可以在8欧姆的负载上应该可以获得13瓦的输出,呵呵,由于输出功率大,所以将增益也设置得比TDA2822稍微大一些(46dB)。同时12伏的电源通过LM317向主机提供6伏的稳压电源。原理图如下,电路很简单不再详述了:



双功放电路
连接线的功能描述J1 来自电池和外接电源的输入端。Pin1来自外接12伏电源输入;Pin2 来自电池的6伏供电;Pin3,4 地线。
J2A 输出到主机芯的6伏供电。
J3 来自主机芯的控制信号和音频输入信号。Pin1 来自主机功放板的6V供电电源,用来控制本功放的使能和切换继电器;Pin2,4 地线;Pin3 来自主机功放板的音频信号输入,接自音量控制电位器的左右两个通道通过两只电阻混合。
J4 来自主机功放板的TDA2822两路输出。
J5 经过继电器切换后的输出,接至机内喇叭。




功放芯片说能达到的指标




典型应用电路




半成品欣赏:效果图




上看




下看



终于做好了,可以装进机机了




俺曾经也是处女




主要就是从这个后盖上下手



拆了,不要了!



整流板原理图,还带用场效应管J245自动电源转换的,不错嘛!




全裸图,不黄不要钱!



新老兵合影,此系反面



正面,新喇叭显然要酷毙多了!





后盖掏空,准备装新功放系统了



安装过程就不多啰嗦了,装好后来个图图就行乐



俺有好多好多的充电电池,给新的功放电路用的




电池+电池盒+连接头子




保证焊接质量,加套套确保安全





用碱性电池电压高些,但有些心疼,静态电流超过100毫安涅



新喇叭正式上岗,合影。接线比较凌乱,整理好再用扎带扣紧就像样了



新喇叭,新风貌




做好的电池连接线



原机电源线的窝里刚好可以放进去,呵呵,不错




装好了,开机,还好,能响能唱




用2000OK的天线配合正好,天仙配



可怜的小东西,上班不到一个星期就被裁员下岗了



机机还是那个机机,只是……



这个机器其实是挺不错的!

谢谢欣赏!

文章目录