一个中波台一年花多少钱?——广播运营商的OPEX全透视
导语
一个中波广播发射台,一年的运营成本是多少?
这个问题的答案跨度大得惊人:从不到两百万到数千万人民币。差异的核心变量只有一个——发射机功率。一台1kW的县级转播台和一座500kW的国家级发射中心,虽然都叫"中波台",但它们的成本结构几乎是两个物种。
理解这个分层,是理解DRM数字化经济逻辑的前提。省电在哪一层是关键收益?减人在哪一层更有价值?一套DRM升级方案的投资回报期,在不同功率级别上可能差出数倍。
本文尝试用真实的预算数据——经过脱敏处理——拆开一个中波台的年度账本,看看钱到底花在了哪里。
小功率台站:人比电贵
先看数量最多的一类——县级中波转播台。
中国有数百个这样的台站,分布在各省的县、市,主要任务是转播中央人民广播电台和省级广播节目。发射功率通常在1kW到10kW之间,覆盖半径几十公里,服务于本地聚居区。它们是中国广播覆盖网络的"毛细血管"。
以下是某省6个县级中波转播台的年度支出数据(经脱敏处理,数字已做微调,但保留了结构比例特征):

第一眼看到这张表,最刺眼的数字不是总额,而是最后一列:人员经费占基本支出的93%到96%。
这意味着什么?以B台为例,14名在职人员的工资、社保、公积金等人员经费每年约245万元。剩下的"公用经费"——包含办公费、水电费、差旅费、设备购置在内的所有非人员开支——总共只有约19万元,人均每年不到1.4万元。
但等一下——发射机的电费呢?发射机24小时运行的耗电量不在这19万里吗?
答案是:不完全在。 中波转播台作为财政全额拨款事业单位,其经费来源分为两个层次。"基本支出"覆盖人员工资和日常公用经费,由地方财政保障;而发射机运行维护的核心费用——电费、天馈线维修、备品备件——由另一笔中央转移支付的专项运维费单独覆盖。
B台的专项运维费约19万元/年,其中拆分如下:

年电费3万元。这个数字初看令人怀疑——一台发射机开一年只要3万块电费?
让我们反推验证。按当地一般工商业电价约0.55元/kWh计算,3万元对应约54,500度电,折合日均150度,平均功率约6.2kW。一台10kW DAM(数字调幅)发射机的整机效率约85%,满功率运行时从电网取电约11.8kW,24小时连续运行年耗电约10.3万度,电费约5.7万元。一台1kW DAM发射机同样条件下年耗电约1万度,电费约0.6万元。
3万元的年电费,对应的大约是一到两台1-3kW的小功率发射机,或者一台10kW发射机按非全天候时段播出。对于一个县级转播台而言,这完全合理——它们的发射功率本身就小,部分台站可能只在特定时段转播特定频率。
现在把完整的成本结构画出来:
B台全年总支出约280万元。其中人员经费245万元(87.5%),公用经费19万元(6.8%),专项运维费19万元(6.8%)——后者中发射机电费仅3万元,占全年总支出的1.07%。
养14个人一年花245万。开发射机一年花3万。人员成本是电费的80倍。
这不是个别现象。六个台站无一例外地呈现相同的结构:人员经费占绝对主导,电费是"零头中的零头"。
大功率发射中心:电比人贵
但如果把目光从县级转播台移向国家级大功率发射中心,成本结构会发生根本性翻转。
中国的中波广播骨干网依托若干大功率发射中心运行,单台发射机功率从50kW到数百千瓦不等,部分老牌发射中心仍在使用上世纪建设的大功率管式发射机。我们无法获得这些发射中心的预算明细——它们的行政级别和保密要求远高于县级台站——但可以通过公开的技术参数进行合理估算。
以下是不同功率级别中波发射机的年电费估算(按全天候运行、电价0.55元/kWh计算):

拐点出现在50kW附近。50kW发射机的年电费约27万,已经开始接近一个小型台站若干名员工的年薪总和。到了100kW级别,年电费55万,相当于一个县级台站半年以上的人员经费。而一台500kW管式发射机的年电费超过320万——仅这一台发射机的电费,就超过了前面表格中任何一个县级台站的全年总支出。
而大功率发射中心通常不止一台发射机。一个典型的省级或国家级发射中心可能同时运行3到5台不同功率、不同频率的发射机,总装机容量数百千瓦。粗略估算,这样一个发射中心仅发射机电费一项,年支出可达数百万到上千万元。
在这个功率级别上,"电老虎"的说法完全成立。电费不再是零头,而是运营预算中最大的单项可变成本。
这也是为什么全固态DAM(数字调幅)发射机的推广意义重大。第三代DAM发射机采用全固态功率合成架构,整机效率达到85%-90%,相比老式管式发射机的60%-75%,仅效率提升一项,一台100kW发射机每年就能节省十几万到几十万元电费。同时,全固态设计具备模块化热插拔能力——任意功放模块可互换使用,单模块故障不影响整机工作,大幅降低了维护复杂度和停播风险。
在节能技术方面,Nautel在其NX系列发射机中标配了MDCL(调制相关载波电平控制)技术——在节目音频电平较低时自动降低载波功率,可在固态机已有的高效率基础上额外节省20%-25%的用电量。这项技术最初是为阿拉斯加偏远地区的广播台开发的——那里的电力来自空运柴油发电,电费成本极为敏感。
隐性成本:账本上看不到的数字
无论大台站还是小台站,都有一些成本不会直接出现在年度预算表上,但对运营的可持续性影响深远。
电子管的末日。 大功率管式发射机的核心部件——高功率发射管——单只采购成本在5万到8万元人民币(约$8000以上),使用寿命通常15000-20000小时(约2-3年连续运行)。更严峻的是供应链正在加速崩塌:2025年,运营了57年的全球最大发射管重建商Econco正式关闭其加州工厂,停止一切重建业务。目前全球仅剩马萨诸塞州的Kennetron一家还在提供发射管重建服务,但产能和品类都远不及Econco鼎盛时期。新管方面,虽然仍可从少数厂商采购,但价格持续攀升——有工程师指出,钨和钍等关键原材料的供应在2020年后日趋紧张。对于仍在使用管式发射机的大功率台站而言,这不再是远期风险,而是正在发生的现实:Econco关闭的消息传出后,美国广播行业的反应是"这是一个严重的问题"。
偏远台站的人员困境。 某偏远中波台的运维现状报告描述了一个典型的困境:自然条件恶劣,空气稀薄,冬季严寒持续数月。台内工作人员结构不优,专业技术人员未能及时更新自动化监控、智慧化管理等方面的知识。在这样的环境下,不仅招人困难,留住有经验的技术人员更难。但现行的值班制度——"1+1+2"或"2+2+4"——要求必须保持最低人员在岗数量,即便发射设备本身的自动化程度已经相当高。
天馈线系统的持续消耗。 中波台的天线系统通常包括铁塔、馈线、地网等大型户外设施。极端气候——大风、雷击、冰冻、日夜温差循环——对这些设施构成持续的物理侵蚀。地网导体腐蚀、连接点松动、绝缘子老化,都需要定期巡检和更换。这些维护工作劳动强度大、专业要求高,且必须在停播窗口内完成。预算表上的"天馈线维修费"通常只有几万元,但背后是大量的人工投入和安全风险。
备用电源的隐性负担。 广播播出要求极高的连续性,不允许因电网故障而中断。几乎所有中波台都配备了柴油发电机作为备用电源,偏远地区电网不稳定的台站更是频繁启用。柴油采购、储存、发电机维护、排放合规——这些成本分散在不同预算科目中,不容易被汇总,但对于电网供应不稳定的台站来说是一笔不小的持续性开支。
两种体制,两种成本重心
把视线拉到国境之外,中波台的成本结构会呈现一个有趣的对照。
在美国,中波(AM)广播电台大多为商业运营。没有财政拨款,没有事业编制,所有成本都必须由广告收入覆盖。在这种体制下,电费是运营者最敏感的可变成本。一位美国广播工程师在行业论坛上分享的数据显示:一台50kW的AM发射机每月电费约$8000-9000(约6-7万元人民币),年电费接近80万元人民币——这对一个地方性商业电台的利润表构成显著压力。
美国运营者关心的第一个问题永远是:"换了新设备能省多少电?"Nautel的市场策略就是围绕这个问题展开的:他们的eBook标题直接叫《Saving Money in High-Power Medium-Wave Operations》,内容核心是用效率更高的固态发射机替换老旧的管式机,并叠加MDCL技术进一步降低电耗。在阿拉斯加等电力成本极高的地区,这种节省甚至可以决定一个电台的生死。
中国的情况则完全不同。中波台是财政全额拨款的事业单位,人员编制由上级核定,工资由地方财政保障,发射运维费由中央专项资金补贴。在这种体制下:
-人员是固定成本:编制一旦核定,无论发射机是否需要这么多人值守,工资照发
-电费是转移成本:由中央专项资金覆盖,不直接冲击台站的地方预算
-设备更新周期长:财政拨款审批流程决定了设备换代的节奏,不像商业电台可以根据ROI灵活决策
这意味着同一套DRM升级方案,在中美两种体制下应该讲不同的故事。美国运营商首先问"能省多少电费"——这是他们的利润表最敏感的那根神经。中国台站管理者应该首先问的是另一个问题:"能不能让台站用更少的人运转?能不能实现无人值守?"
但两种体制下有一个共同的痛点:管式发射机的备件断供是全球性的。不管是美国的商业电台还是中国的事业单位,如果还在使用管式发射机,都面临着高功率发射管供应链持续萎缩的风险。这个问题没有体制差异,只有时间早晚。
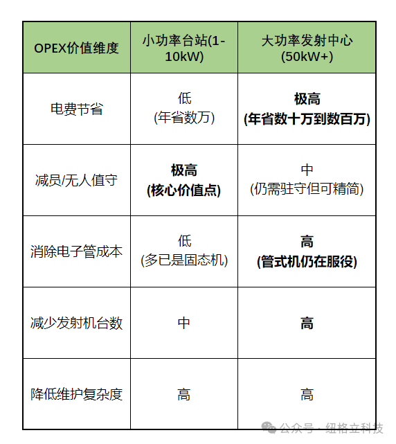
DRM的分层OPEX价值
理解了成本结构的分层,就能更精确地评估DRM数字化在不同层级台站上的OPEX价值。
对小功率县级台站(1-10kW)
电费节省是真实的,但金额有限。一台10kW发射机从模拟切换到DRM纯数字模式,发射功率降低5-7dB(约为原来的1/3到1/5),年电费从5.7万降到1.5-2万,年省约4万元。对于一个年度总支出280万的台站,这笔节省只占1.4%——有意义,但不构成决策驱动力。
真正的OPEX变革在别处:
频率复用带来的设备精简。 一个DRM信道可以承载3路音频节目。如果一个台站原来需要3台发射机分别播出3个频率的节目,DRM模式下理论上1台发射机即可承载全部内容。发射机数量从3台减到1台,维护工作量、备件需求、故障概率同步下降。
数字化监控为无人值守创造前提。 DRM发射机的运行状态可以通过网络远程监控,故障告警、自动切换、日志记录都可以数字化实现。某广播台已经在试点无人值守方案——发射设备自动运行,技术人员改为定期巡检而非24小时驻守。如果这一模式推广,一个原来需要12-14人值守的县级台站,可能只需要3-4人进行区域性巡回维护。
按照前述数据,一个14人台站的年人员经费约245万元。如果通过无人值守减少到4人,年人员经费降至约70万元,年省约175万元——是电费节省的40多倍。当然,这不仅仅是技术问题,还涉及编制调整、人员安置、制度变革等一系列复杂因素。但至少从经济逻辑上,DRM数字化对小功率台站的最大OPEX价值,不在省电,在于让"减员增效"和"无人值守"成为技术上可行的选项。
国产设备在这个层面已经具备完整的方案支撑。纽格立科技的NGA-101媒体编码器完成音频编码和复用,NGA-201 DRM调制器完成OFDM调制和数字预失真,两台设备配合即可将一台传统模拟发射机升级为DRM数字广播系统——不需要更换天线,不需要新建台站,不需要重新申请频率。改造成本相对于每年上百万的人员经费节省,回收期可能以月计算。
对大功率发射中心(50kW以上)
在这个功率级别上,省电本身就是巨额收益。
一台100kW模拟中波发射机切换到DRM纯数字模式,发射功率降低7dB,等效输出约20kW。固态发射机效率按88%计算,年耗电从约100万度降到约20万度,年省电费约44万元。如果是500kW管式发射机,节省规模更大——年电费从320万降到约70万,年省约250万元。
这还没有算上固态发射机替换管式发射机带来的效率提升。如果在DRM升级的同时完成管式到固态的换代,效率从75%提升到88%-90%,在同等输出功率下额外节省15%-20%的电费。
更关键的是消除了电子管这个成本黑洞:不再需要采购单只5-8万元的高功率发射管,不再担心全球供应链萎缩导致的断供风险,不再因为换管而被迫停播。对于一个运行3-5台大功率发射机的发射中心,每年的管子采购和更换成本可能在几十万到上百万元——固态化之后,这笔开支永久性归零。
DRM的多节目复用能力在这个层面也释放出不同的价值。大功率发射中心通常承载多个频率、多套节目,每个频率对应一台发射机。DRM的单频三节目能力意味着:同等节目数所需的发射机数量可以减少到原来的1/3。少开一台100kW发射机,就少花55万电费/年。
将以上各项汇总:

一个中波台一年花多少钱?这个问题没有标准答案。
但拆开账本之后,有一个判断变得清晰:DRM数字化的投资回报率,取决于你在成本曲线的哪个位置。
在小功率端——中国数百个县级转播台的世界里——电费是零头,人是最大的成本。DRM的价值不在于少交几万块电费,而在于让一座台站从"12个人24小时守着一台1kW发射机"的模式,演进到"无人值守、远程巡检"的模式。这个转变每年节省的人力成本,可以是电费节省的几十倍。
在大功率端——国家级发射中心的世界里——电费重新登上舞台中央。一台500kW发射机的年电费超过300万,DRM模式下可以砍掉大半。加上固态化带来的效率提升和电子管成本的永久消除,省下的真金白银足以在几年内回收全部改造投资。
两种价值并不矛盾。它们是同一套技术标准在不同应用场景下的自然分化——就像同一把手术刀,在不同的手术中解决不同的问题。理解了成本结构,才能正确使用这把刀。




