广播发烧网

闲说根德

广播发烧网 发布于 交流

  西元一九零八年五月七日,天有五色祥云。洋人倒也没大看明白。德意志纽伦堡市某市井之家,诞下一子,唤作马科斯。根德(MAX 

GRUNDIG)。他做梦也不会想到,一百年后的二零零八年,在那万里之遥的东方中国某严重污染之大村落旮旯里,于冬夜之昏暗灯光下,有一落

魄闲人正摇笔写着有关他的什么论坛帖子。世事难料可见一斑,也是后话。


   中国的圣人早撂下话了:天将降大任于斯人也,必先。。。折腾其一番云云,大意如此。俗话也道,穷人的孩子早当家。不期此言都应在了

这洋孩子身上了。


   这小根德十二岁丧父,其母只能以工人之微薄薪水,拉扯孩子们度日。内中艰辛,自不待言。生活的磨难,历练了小根德的自强性格。小小

年纪,便从学徒开始,自谋生路,闯荡社会了。终于在他二十二岁那年,和朋友在纽伦堡开了一家经销收音机的商店,掘得了第一桶金。


   二战后的一九四五年,根德正式转型成为生产型企业。从第一款产品---收音机用变压器开始,一发而不可收拾,业务迅速发展,产品全面

开花。经十数年苦心经营,根德一跃成为战后西德家电产品的龙头老大。在根德全盛时期的一九七九年,它拥有三万八千名员工,年销售额相

当于十五亿欧元。其在电视机,录音机,收音机等多项产品领域,皆成绩辉煌,傲视同侪,被誉为战后西德经济奇迹的象征。顺便提一下:根

德收音机的音质,一直为人称道。需知当年根德曾是德国家用音响领域执牛耳者。直到今天,其HIFI 产品仍有一席之地。


   
   俗话说:人无千日好,花无百日红。天下没有不散的宴席。根德红火了二十年,可步入八十年代以后,就走起了下坡路。原因很多,但和老

根德刚愎自用,盲目扩张不无关系。另外的原因,就是栽在了东洋人手下。在洪水猛兽般廉价日货面前,根德是只有招架之功。市场占有率日

渐萎缩,竟至举步维艰,终于出现巨额亏损。遂先后关闭了十一间工厂,大幅裁员四成,从此一蹶不振。


   一九八四年,随着传奇人物马克斯。根德从公司退休,电器大鳄飞利浦控制了根德公司。从此,多灾多难的根德就再没消停过。无奈物竞天

择,市场不相信眼泪,后经多次拆分重组,它最后的归宿是屈身于一家土耳其公司麾下,已是面目全非了。只是一代电器枭雄就此虎落平阳,

风光不再,令人扼腕唏嘘。


   一九八九年十二月八日,马克斯。根德老先生在德国巴登巴登一家医院里,平静地走完了他八十一年的生命历程,撒手而去。


   如果根德先生知道,遥远的中国有一个唤作广播论坛的所在,他几十年前生产的老掉牙收音机,如今竟是最热门的收藏尖儿货,动辄数千大

洋,大有手里没台根德,都不好意思跟人打招呼的感觉,老人家是应该可以瞑目了吧!








/

上回将根德兴衰小史,一带而过,算是个引子。

   
   其实内中错综复杂,或明争暗斗,或跌宕起伏,酸甜苦辣,五

味俱全,不能尽述。诸公或有志于考证索隐者,当另文详解,在

此按下不表。
 
   
   单说战后德国,满目疮痍,民不聊生。也怪这日耳曼人太死

性,没东洋鬼子鸡贼。

   
   中国的顽强抗战,太平洋的一败涂地,苏联宣战和原子弹爆

炸,日本鬼子眼看着就要玩完OVER了,这田蝗老儿经过深思熟虑,

做出了东洋史上最光宗耀祖的决定:跪下投降,苟活一命。至于喊

得震天价响的什么“一亿玉碎”,也就顾不得那许多了。如此一

来,保全了几乎完整的工业体系,为日后东山再起,打好了基础。

最为歹毒的是,保护了一代军国主义顽固分子,种下了无穷隐患。


   可这德国鬼子冯迪特里稀们是一根筋,不见棺材不落泪,不打

残了不算完。死扛到底的结果,落了个灭顶之灾,整个德国几乎被

夷为平地。


   就以最后一役柏林之战来说:面对二百五十万复仇的苏军,四

万二千门大炮,六千多辆坦克和七千五百架作战飞机,冯迪特里稀

们还能指望什么呢?。。。似乎扯得远了些个,快到爪哇国了,言

归正传。
 
 
   仗也打完了,可以喘口气了,德国人想起听收音机了,可就犯

了难了。


   要知道,在当时的德国,听收音机几乎是许多人唯一的娱乐方

式了。可到处炸的稀巴烂,收音机也不能幸免。马上生产,更不现

实,工厂恢复需要时间。所以,修理损坏的收音机,成为一个热门

行业。这就是为是么根德在战后的一九四五年,生产的第一款产

品,就是用于无线电修理行业的电子管测管仪和电路检测仪的原

因。


   转眼到了一九四六年。这是根德的命运发生转折的一年,根德

先生的好戏就要开场了。行文至此,不免打个哈欠,呷一口浓茶。

诸公也稍做休息。

   
   欲知是何好戏,且看下文分解。


附图:(前两副为战后德国图景;第三幅为根德TUBATEST电子管测管仪,第四幅是NOVATEST电路测试仪。)

                                                          




                                                       闲 说 根 德  (三)



   记得有首歌曾风靡一时:“借我借我一双慧眼吧。。。”,捕捉商机还真是需要慧眼。看来这位歌手可能倒腾过买卖。


   战后初期的德国,实行了严格的管制制度,生活必需品都是配给供应,收音机也不例外。


   一方面市场需求日盛,大家眼巴巴等着收音机;另一方面又不允许ZY生产销售,这可急坏了根德先生。他仔细逐字研究了有关条文,冥思

苦想了一番,终于寻着了漏洞,有主意了。


   一九四六年,他向市场推出了根德的第一款收音机产品:HEINZELMANN 。这是一款用来DIY的收音机套件,而且不带电子管。因此它不是严

格意义上的“收音机”,从而巧妙地绕过了配给规定,打了一个德式弧圈“擦边球”。


   咱不知道当年德国有关部门是怎么审批这款“收音机”的,但在我们国人今天看来,这猫腻也未免太小儿科了。你这不是拿政府开涮吗,东

北话:这胆儿也太肥了,早给你办了。


   可是诸位,德国人就是这么死性,一根筋。条文中规定了的,没商量。条文中没有的,你可就管不着了。你管的是买来就能听的收音机,我

卖的是收音机“套件”,还没电子管,买来不能听。就这样,光天化日朗朗乾坤的,眼看着就被钻了空子,没脾气。


   HEINZELMANN 套件一经推向市场,立即好评如潮,订单雪片也似飞来,到把根德弄了个措手不及,忙不迭的扩大生产,应付订货。截止到一

九四九年,此机在短短三年时间里,累计售出十五万台,创造了惊人的记录。事实证明,根德不但是个优秀的电子专家,更是位一流的商人实

业家。


   随着产品的一炮打响,根德声名鹊起,家喻户晓,迎来了事业的第一个大发展时期。想那时,正值根德先生而立之年,踌躇满志,春风得意

,好不风光!有骚人古诗一首赞曰:

                              搜肠刮肚条文翻, 处心积虑打擦边。
                              
                              聪明绝顶果不凡, 君子爱财有道钻。



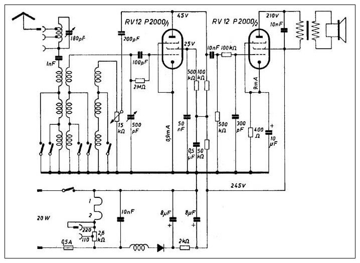
   我们再来仔细欣赏一下这款著名的 HEINZELMANN 收音机,它或许能给有心人一些启发(见以下附图。因此机在推出后不断有修改,特选两

个电路图以作比较)。


   ---- 基本机型: 交流两灯再生式收音机

   ---- 频率范围: 长,中,短波(后期机型增加了调频波段)

   ---- 电源电压: 120/220 伏

   ---- 整机尺寸: 425×250×220 毫米

   

   此机有以下几点设计考虑:

   (一) 战后电子管昂贵且得来不易,在保证基本性能的前提下,简化电路,减少用管。

   (二) 为方便业余装调,采用了再生直放电路程式,舍弃了外差式。避免复杂统调带来的麻烦。

   (三) 高放和低放级采用相同型号电子管,方便了选管。

   (四) 电子管选型亦充分考虑到质量可靠的同时,存世量大,方便易得。该电子管主要参数如下(外观见附图):
         
          ---- 管型: 旁热式五级橡实管
          
          ---- 型号: RV12P 2000 (军品型号:M2464-215)

          ---- 生产厂家: 德律风根,欧泊塔

          ---- 灯丝电压: 12.6 伏,电流: 70 毫安

          ---- 屏级电压: 250 伏,电流: 5 毫安


   最后一幅照片,是当年一对德国青年正在仔细装调 HEINZELMANN 收音机时的情形。从那轻松自信的表情上看,大概马上就要成功并听到迷

人的叽里咕噜了。可惜的是,他们要想买药,广播里还真不一定有。。。














         
                                                      闲 说 根 德 (四)




   俗话说:光阴似箭,日月如梭。反正是Time flys,转眼就到了一九四八年。


   随着货币改革的成功,西德经济形势稳定下来,走上正轨,进入了大发展时期。民众手里马克多了,对家庭耐用消费品的需求迅速增长。


   再看此时的根德,已是今非昔比,鸟枪换炮了。想当年开始做Heinzelmann 套件时,根德不过四十五人,现如今已是拥有六百五十名员工,

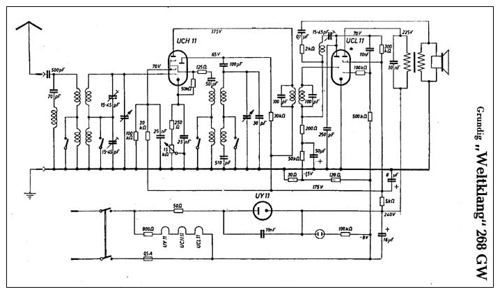
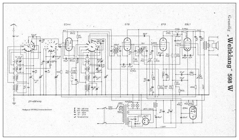
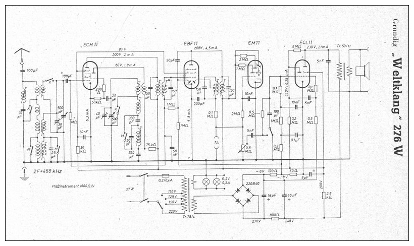
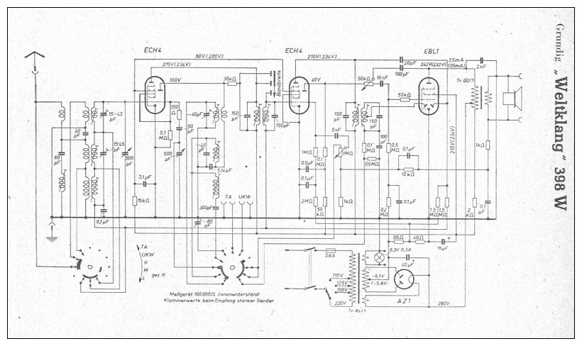
生产线和研发实验室一应俱全的大企业了。于是再接再厉,适时推出了根德的第一款成品收音机:Weltklang(见附图一至八)。因此机面市后

亦不断改版,故贴出几种不同版本的电路图以利比较,从中可以看出此机由简入繁的改版过程,供爱好者们作为资料收藏把玩。


   在接下来的一九四九年,根德好戏不断,又向市场推出了一个新产品:Boy 186 BGW(见附图九,十)。这是一款电子管便携式交直流

两用中波四灯收音机。采用超外差电路,中频468 千周。


   各位看官,这个“男孩”(Boy)的出世,可是根德的一件大事。他是随后所有根德男孩的祖宗。


   自从这位“男孩”呱呱坠地以后,这一族便子孙繁衍,兴旺发达起来,成为根德晶体管收音机的两大系列之一,尽管祖宗是电子管的。先后

计有“城市男孩”,“游艇男孩”,“音乐男孩”,“海洋男孩”,“袖珍男孩”等十七种名目之多,可谓人丁兴旺,洋洋大观。就是唯独不

见一位“女孩”,却是为何?


   此乃根德研究之第一大悬案。诚望海内莘莘学子,或有志于此之仁人志士,耐住寂寞,发奋研究,广征博引,前赴后继,以期揭开此谜,填

补历史研究之一大空白,也可一鸣惊人,岂不快哉!


   想那当年曹公雪芹之《石头记》,百多年来,为解“其中味”,引得无数英雄竞折腰。穷毕生之精力,索隐发微,乐此不疲,竟成“红学”

浩荡一族,至今方兴未艾。著书立说,百家讲坛,电影电视,好不热闹。用我街坊一市井老头儿的话说:“嘿,瞅这一本儿书,养活了多少人

哪!”话糙理不糙。若他日根德研究后来居上,这内里乾坤,想是不言自明。为占得先机,诸君宜早作打算为上。


   为提起研究之兴趣,特披露某阴阳家之一期研究成果梗概:谓根德之兴衰,皆因此“男孩”埋下肇端。老根德重男轻女,阳盛阴衰,中气不

调,虚火上攻,任督二脉终未打通,致使家道中落。。。如此这般,算是一家之言。


   有坊间口传七绝一首录后,专表此事: 

                                         根德男孩何其多,音乐游艇乐快活。

                                         阴阳不调埋后果,吃饱撑的胡乱说。


    
   附图十一是当年正在大兴土木的根德大楼;最后一幅是早年在根德工厂劳动的工人姐妹们。她们其中还有健在的吗?。。。


   


   
   
   
   
   
   
   
   

   根德Boy“男孩”第一代:
   
   

   大兴土木:
   

   早期根德工厂的打工姐妹们:
   
   罗贯中老先生有句名言:“话说天下大势,分久必合,合久必分。”最是精辟。商战亦是如此。


   根德公司从五十到七十年代迅速扩张,产品覆盖了家用电子视听领域的几乎各个方面,并创造了多个第一。它虽然是靠收音机起家,但后来

收音机早已不是其主线产品了。以一九七九年为例,在全部二十八亿三千万马克的销售额中,电视机占了几乎一半。汽车音响占百分之十二点

六,Hi-Fi音响和录像设备占了百分之十,卫星接收设备占了百分之七点五。收音机只是很小的一部分了。


   根德的扩张方式之一,也是大量兼并中小企业。萝卜快了不洗泥,许多产品只是兼并之后换个牌子而已,与飞利浦的做法如出一辙。当年根

德也是到处伸手,遍地开花。比如,根德当初看好了办公设备市场,就兼并了西德著名的打字机生产商Triumph,又通过Triumph吃掉了Adler,正

儿八经生产了十几年的打字机呢。


   “螳螂捕蝉,黄雀在后”。咱们老祖宗的话,那才是放诸四海皆准的至理名言。正当根德在商场大施拳脚,迅速膨胀之时,有一双贪婪的眼

睛在角落里密切的注视着他的一举一动,耐心地等待着时机。它就是飞利浦。自从一九七二年根德公司转型为股份有限公司(AG)上市起,飞利

浦即不动声色的收购根德股票,打定了主意要拿下根德。


    终于,根德流动资金难以为继,挺不住了。嘿嘿,机会来了。


    经过艰苦的讨价还价,这老根德最后一咬牙一跺脚,愣是把自己一辈子苦心经营的心血,诺大的电器王国,一股脑儿卖给了飞利浦。就此

金盆洗手,全身而退,归隐山林去也!


    走到这步田地,我辈难免为根德扼腕叹息一番,根德托儿们想来更是有些个忿忿不平。但是物竞天择,适者生存,在商言商,最是无奈。


    飞利浦虽费尽心机,将根德收于麾下,却难挽其颓势。后来虽有两度中兴,无奈元气已失,风光不再了。十余年后,飞利浦最终放弃了根

德,结束了两者之间漫长的一段剪不断理还乱的爱恨情仇。


    塞翁失马焉知非福。回想起来,当初根德的转让条件之一是:不管根德公司是否盈利,飞利浦必须每年付给根德四千五百万马克。老根德

绝非等闲之辈,这笔交易究竟谁笑到了最后,今天看来,颇值得玩味。也是根德之第二桩悬案,留待后人评说吧。


    二零零三年四月十四日,是根德历史上最暗淡无光的一天:根德宣布破产。附图一就是当年根德生产的电视机中,正在播放自己破产新闻

的情形。此情此景,令人心生无限感伤。


    正是:
                                          争名夺利几时休,早起迟眠不ZY。

                                          作坊起家思一统,位居大佬望王侯。

                                          只愁坐大耽劳碌,何怕阎王就取勾。

                                          继子荫孙图富贵,只有根德肯回头!



图一:2003年4月14日,根德生产的电视机正在播放根德破产的新闻


图二:早年的根德公司


图三至图六:根德公司发行的刊物





图七:根德生产的打字机


图八:根德先生,1979年


图九:根德的私人飞机,达索的法尔康20型


图十:根德先生和他的爱机5088


图十一:根德先生和松下幸之助,1981年。他们此刻在想什么?

文章目录