广播发烧网
首页
玩机交流
交流
评测
故事
收音机
机型研究
电路及维修
相关附件
数码时代
网络收音机
智能收音机
收音机APP
电波动态
BCL
动态
QSL
登录
首页
玩机交流
交流
评测
故事
收音机
机型研究
电路及维修
相关附件
数码时代
网络收音机
智能收音机
收音机APP
电波动态
BCL
动态
QSL
登录
一个专门探讨收音机、无线电资源的广播发烧友网站
首页
标签:根德
根德(GRUNDIG)5010 —— 安放在时光彼岸的情怀
根德5010是根德公司于1953年推出的旗舰级电子管台式收音机,凭借顶级工艺、殿堂级音质与稀缺产量,被誉为...
收音机
#GRUNDIG
#根德
广播发烧网
·
5 天前
0
81
0
根德SATELLIT600和SATELLIT650版本信息和基本情况
收音机
#SATELLIT
#根德
广播发烧网
·
7 天前
0
75
0
根德YB600收音机,“游艇男孩”的早期代表,几欧元就能捡漏
根德“游艇男孩”600是一款很具代表性的根德早期口袋多波段收音机,与早期的“游艇男孩”400收音机很相似,不过新增了一个微小的信号强度指示表。这款收音机使用了一...
交流
#收音机
#根德
广播发烧网
·
3 年前
0
3130
0
1106升级版,伊顿执行者卫星收音机(根德G11)评测
之前就看中这只,因为SSB拍频是电调谐的。我在亚马逊买了二手的,昨天终于送到了,试了一晚上加上今天一个白天,现在说一下这只机器的情况。总的说,这只机器是PL88...
评测
#收音机
#评测
#根德
#伊顿
广播发烧网
·
2017-11-04 00:00
0
2845
0
终于见到了根德S700的原厂不合格品
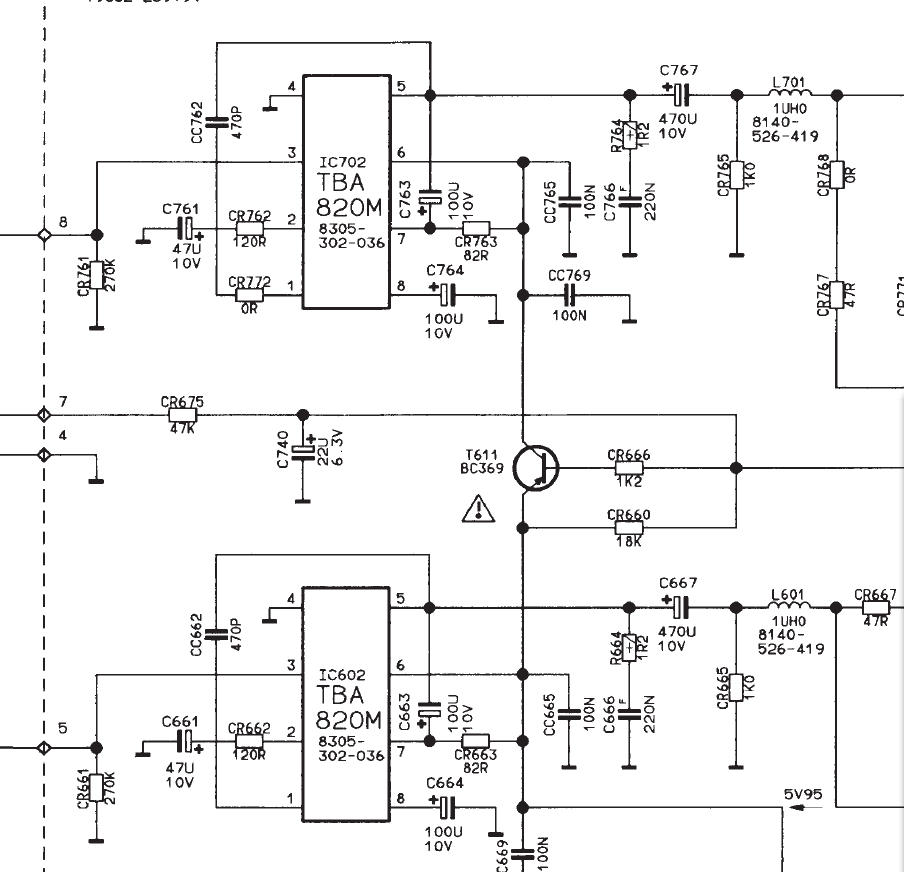
一台根德S700,调频用喇叭外放接收正常。故障本来是AM声音时有时无的故障,最开始确实中短波无声,只有背景噪声,结果第二天之后到现在AM一直正常了。 于是还是怀...
电路及维修
#700
#根德
#s700
广播发烧网
·
2015-10-17 00:00
0
2604
0
根德S6001的维修、维护与简单调试
本次发帖全部采用图片,由于整理、编辑图片、标注文字比较繁琐,陆续更新,业余折腾、难免有错漏、辑不严密的地方,错别字和描述不到位的、请大家砖头,意在大...
电路及维修
#调试
#根德
#维修
广播发烧网
·
2014-05-08 00:00
0
2354
0
根德Grundig S450DLX Field Radio新机
二次变频 FM MW ...
收音机
#GRUNDIG
#根德
广播发烧网
·
2011-01-04 00:00
0
2250
0
几台“嘭 嘭”机 大PK, 根德胆机3295、珍妮丝7000Y、根德男孩、国产海燕T241-2
几台机收听--对比了半天,呵呵,1、最有润味,还是根德的胆机3295,低频不是太低,暖暖的嘭嘭,很松软。3个喇叭,功放处立体声,声场分的很清晰,很适合长时间收听...
交流
#海燕
#700
#根德
广播发烧网
·
2010-09-03 00:00
0
2372
0
一次极其享受的修复!(续篇)【根德5010修复图片展】
最近还处理了一台5010 真正领略了伟大的蓬蓬!机子介绍的文字很多了,我就上一些图片大家看看处理的过程吧;好了,没了,谢谢大家!!!!
电路及维修
#根德
广播发烧网
·
2010-08-13 00:00
0
2255
0
一次极其享受的修复!【根德5089修复图片展】
很难得的一台机子,相当气派的一台机子,长730mm高410mm厚350mm,至于重量我称了一下整整23KG!当然包括这次增装的胆缓冲一些...
电路及维修
#根德
广播发烧网
·
2010-08-13 00:00
0
2245
0
1
2
3
4
5
6