广播发烧网
首页
玩机交流
交流
评测
故事
收音机
机型研究
电路及维修
相关附件
数码时代
网络收音机
智能收音机
收音机APP
电波动态
BCL
动态
QSL
登录
首页
玩机交流
交流
评测
故事
收音机
机型研究
电路及维修
相关附件
数码时代
网络收音机
智能收音机
收音机APP
电波动态
BCL
动态
QSL
登录
一个专门探讨收音机、无线电资源的广播发烧友网站
首页
标签:FM
S2000南麂列岛台湾FM收听记录
南麂岛在温州平阳东面约50公里的海面上,因为曾被《中国国家地理》杂志评为“中国最美岛屿的第三名而更加闻名”,本人曾与2005年上岛过两天,感觉还不错,主要是那里...
BCL
#FM
广播发烧网
·
2008-08-29 00:00
0
2192
0
台湾FM频率表
频率 电台 台址 88.1 世新大学学校实习广播电台 台北市文山区木...
BCL
#FM
#频率
广播发烧网
·
2008-08-15 00:00
0
3419
0
广播发烧网2008FMDX接收专题
又到FMDX活跃季节,从今日起,发烧网将为你呈现最新的FMDX报告和接收信息,请关注!2008.5.12四川 广播发烧友四川地区大规模fmdx开始,...
BCL
#广播
#FM
广播发烧网
·
2008-08-15 00:00
0
2186
0
pl600,d92l,cr1000 调频FM接收对比
所处位置:浙江省舟山市嵊泗县洋山镇旁边的一个无名小岛上面。至上海市区需要过东海大桥,约2个小时车程。收听时间:20080710晚上8点到10点之间,以下都能清楚...
评测
#FM
#PL600
#CR1000
#调频
广播发烧网
·
2008-07-11 00:00
0
2358
0
2008年南京地区电台fmdx的总记录
【 2008年南京地区电台fmdx的总记录】这段时间发现许多新的调频电台参与fmdx。现在,公布在这里,让我们享有为的DX信息。帮助当地的朋友进行DX+++++...
BCL
#FM
广播发烧网
·
2008-06-28 00:00
0
2169
0
SANGEAN (山进) 2008全新力作无线网络收音机(支持有线)WFR-1 (WITH FM RDS)
山进(Sangean)2008年全新力作 WFR-1(Wireless FM With RDS)...
收音机
#收音机
#山进
#网络
#FM
广播发烧网
·
2008-06-27 00:00
0
2429
0
德生CR220、CR200,凯隆D39L、雷登218等FM接收测试
5月底在feyue处购买了几台德生CR220和CR200,经过试用这两种机型感到差别很大。 德生CR-...
评测
#德生
#FM
广播发烧网
·
2008-06-09 00:00
0
3264
0
汶川大地震与 FMDX
汶川地震属于浅层薄皮逆冲,大约每隔三十年会发生一次。中国大陆地震带主要分布在东经105度以西,大部分分布在西南边陲,这次四川汶川大地震应属于能量释放,余震可能持...
BCL
#FM
广播发烧网
·
2008-05-17 00:00
0
2156
0
四川地震当天的FM电磁活动异常情况
四川地区大规模fmdx开始,四川的朋友快听,目前是89.3 90.7 92.7 95.5全是英文歌曲,正在确认台呼,音质都很好,信号起伏大, (空) (广播发烧...
BCL
#FM
广播发烧网
·
2008-05-14 00:00
0
2153
0
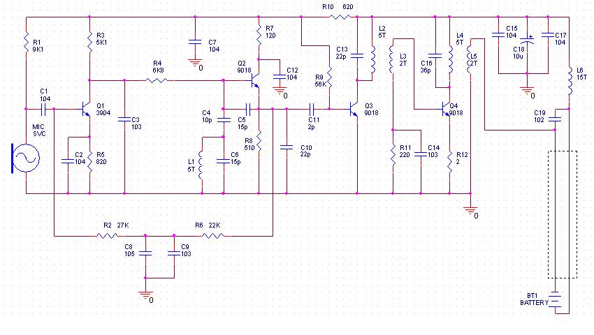
FM无线话筒
先看看电路原理图:画个小小的PCB板子,截屏图:装好元器件后正反两方面的照片:戴上6节五号电池工作了,电池连接线就是发射天线:经初步把玩后确认有效作用距离至少有...
电路及维修
#FM
广播发烧网
·
2008-05-09 00:00
0
2252
0
«
1
...
8
9
10
11
12
13
14
...
25
»